枫林网

English

当前位置: 主页 >> 合作交流 >> 国际合作 >> 正文

【暑期项目】 枫林网 关于2024年英国牛津大学 高级人工智能和机器学习: 自然语言处理暑期项目的报名通知

编辑:张珂欣   时间:2024-04-03     点击:

一、项目名称

2024年英国牛津大学高级人工智能和机器学习: 自然语言处理暑期项目

二、项目外方高校

英国牛津大学

三、外方高校简介

牛津大学是英语世界最古老的大学,全球第二古老的高等教育机构,在多个学科领域均居世界领先地位。2024TimesUQ世界大学排名分别位列第1和第3。其下属的玛格丽特夫人学院是牛津历史上第一所女子学院,现已成为男女混合教育学院,拥有700多名学生和50多名专业研究人员,位于风景优美的牛津北部,为学生提供优越的学习与生活环境。

、项目合作背景

暑期为国际学生开设为期三周的“高级人工智能和机器学习: 自然语言处理”,旨在有效提升计算机科学与人工智能等专业学生的专业知识与见解,体验世界顶级名校的学术氛围与校园生活,同时感受历史悠久的英伦文化。通过本项目的学习,学生将:

Ø Ø能够理解用于处理文本数据的算法和方法

Ø Ø了解大型语言模型的功能及其训练方法

Ø Ø通过微调、低秩适应和量化低秩适应,展示对自然语言处理实际应用的理解

Ø Ø能够讨论自然语言处理的潜在局限性、偏差、伦理问题和误用

五、项目日程

项目时间2024714 83日(3周)

项目参考日程(以校方实际安排为准)

714日周日

· 到达牛津,入住牛津大学学生宿舍

· 欢迎晚宴

第一周:2024715 – 721

715日周一

Ø 注意力机制:介绍注意力机制和递归神经网络及其缺点

Ø 自注意机制和变压器:自我注意、变换器结构和字节对编码

Ø 大型语言模型和自然语言生成:屏蔽语言模型

Ø BertGPTT5 ChatGPT:有人类反馈的提示和强化学习

Ø ChatGPT 中的提示工程和RLHF

716日周二

717日周三

718日周四

719日周五

720-21

周末,自由安排。牛津大学文化助理可为学生提供周边的出行建议。

第二周:2024722 – 728

722日周一

Ø Llama 2 的训练语料及其工作原理:抱脸-Hugging faceAI模型库使用机变压器库

Ø 大模型微调入门:微调 LLM 的方法,包括 Low-Rank Adaptation Quantized Low-Rank Adaptation

Ø NLP的应用:翻译工具和问题解答

723日周二

724日周三

725日周四

726日周五

727-28

周末,自由安排。牛津大学文化助理可为学生提供周边的出行建议。

第三周:202472983

729日周一

Ø NLP 的应用:用于代码生成的 NLP

Ø 视觉与文本

ü 语言与计算机视觉之间的联系

ü 图像和视频字幕

ü CLIP:连接文本和图像,打造可迁移的视觉模型

Ø 模型分析和可解释性:我们如何解释 LLM 的学习内容?

Ø NLP 的高级考虑因素

ü 局限性和偏见。

ü LLM的伦理问题和潜在误用

730日周二

731日周三

81日周四

82日周五

83日周六

启程回国

六、项目费用

项目总费用

约人民币4.72万元

费用包括:

学费、校内住宿、学校设施使用、餐费、文化体验活动、医疗与意外保险、接机、以及项目服务

费用不包括:

国际机票、英国签证费、与其它个人消费

七、项目亮点

Ø 世界顶尖学术资源牛津大学作为世界排名前列的学府,提供高质量的教育资源。学生将有机会深入学习自然语言处理的最新理论和实践,由优秀师资亲自指导。

Ø 【实践与应用并重】项目不仅注重理论知识传授,还强调实际应用能力的培养。学生将通过作业、导师辅导和使用先进教学资源等方式,将所学知识转化为实际技能。

Ø 【独特的文化体验】学生将全方位融入牛津大学的学术氛围和校园生活,与来自不同国家的同学共同学习,同时感受英伦文化的魅力,参与各种社交和文化活动。

Ø 【官方认证与技能提升】成功完成项目的学生将获得牛津大学颁发的官方证书,为未来学术和职业发展增添重要资历。此外,项目还提供课外学习机会,帮助学生提升实用技能,如时间管理和领导力等。

学校资助政策

欧美、大洋洲、非洲地区不超过10000/生;

独联体国家不超过8000/生;

亚洲地区不超过5000/生。

注:每位同学一个自然年内仅可获得一次寒暑假项目资助


项目报名方式

1.选拔要求:具备优秀的英语基础,达到托福85,或雅思6.5(单项不低于6.0),或大学英语四级550分,或大学英语六级520分,或Duolingo120(单项不低于105);GPA3.280分以上);
2.进群进行报名

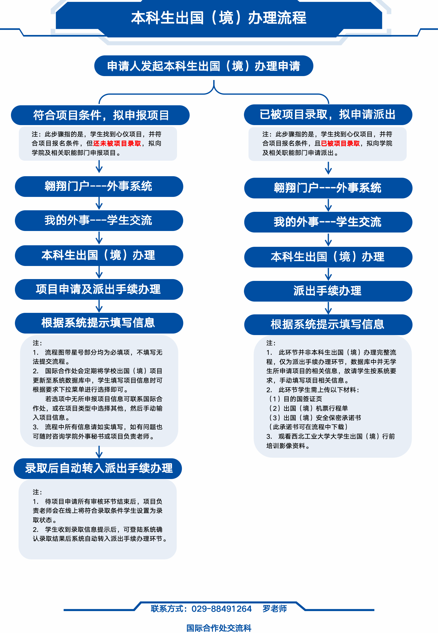
3.参照下图登陆翱翔门户-外事系统进行网上手续办理。

项目联系人

尤老师 18359240175(微信同号)

※扫码添加尤老师微信※

※项目咨询、获取项目详细资料※


(审核:魏倩茹)


关闭